九都路沿线交通节点改造工程开工

2023-02-08 16:40 71154人阅读 6人回复 显示全部楼层

[百姓呼声] 九都路沿线交通节点改造工程开工

[复制链接]
洛邑神都 发表于 2023-2-8 16:40 | 显示全部楼层 |阅读模式
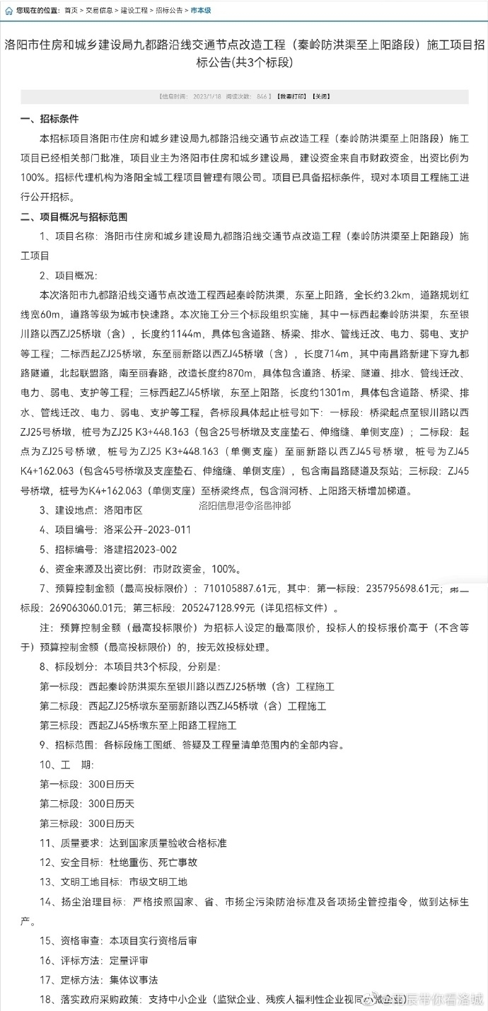
关于洛阳市九都路沿线交通节点改造工程
(秦岭防洪渠至上阳路段)
初步设计的批复
洛发改审批〔2023〕9号
市住建局:
你单位《关于办理洛阳市九都路沿线交通节点改造工程(秦岭防洪渠至上阳路段)初步设计审批的函》(〔2023〕17号)及有关材料收悉。根据市政府实施意见,在统一设计基础上先行实施洛阳市九都路沿线交通节点改造工程秦岭防洪渠至上阳路段。经研究,原则同意由洛阳城市建设勘察设计院有限公司编制的《洛阳市九都路沿线交通节点改造工程(秦岭防洪渠至上阳路段)初步设计》,现就项目初步设计及概算批复如下:
一、工程范围及内容。
本项目西起秦岭防洪渠,东至上阳路,全长3.22千米,道路等级为城市快速路,红线宽度60米,设计车速60公里/小时;其中南昌路采用隧道下穿九都路路口,道路等级为城市主干路,规划红线宽度50米,设计车速40公里/小时,道路设计年限15年。
二、原则同意项目道路、交通、隧道、桥梁、排水、电力、弱点、照明、绿化、及绿化给水工程。九都路主线标准横断面为:0.5米(侧防撞护栏)+0.75米(安全带及路缘带)+10.75米(车行道)+0.75米(安全带及路缘带)+0.61米(中央防撞护栏)+0.75米(安全带及路缘带)+10.75米(机动车道)+0.75米(安全带及路缘带)+0.5米(侧防撞护栏)=26.11米。匝道桥标准横断面为:0.5米(防撞护栏)+0.5米(安全带及路缘带)+6米(车行道)+0.5米(安全带及路缘带+0.5米(防撞护栏)=8米。电缆沟设计断面为2.1米×1.8米(BXH),钢筋砼结构。
三、本工程概算核定为105471.35万元。其中工程费用93089.45万元,工程建设其他费用6411.82万元,预备费5970.08万元。
四、请项目单位抓紧开展施工图优化设计;要统筹考虑其他路段设计概算,投资应控制在初步设计核定的概算范围内;符合相关规定确需增加投资概算的,应当提出调整方案及资金来源,并按规定程序报批。
附件:洛阳市九都路沿线交通节点改造工程(秦岭防洪渠至上阳路段)概算核定表
2023年1月16日

QQ图片20230208163702.jpg
QQ图片20230208163721.jpg
894f0313ly1haayap2lq3j20u01q44df.jpg
洛水伊人 发表于 2023-2-8 21:47 | 显示全部楼层
真的吗?
沙发 2023-2-8 21:47 回复 收起回复
四处转悠 发表于 2023-2-8 22:26 来自手机 | 显示全部楼层
快速路60车速?这快速路速度低了点。全高架3公里才10亿,造价真便宜啊。
板凳 2023-2-8 22:26 回复 收起回复
蓝皮鼠007 发表于 2023-2-15 09:04 | 显示全部楼层
涧西这边一修,压力都到洛邑古城那里了,到时车都堵到新街口了
地板 2023-2-15 09:04 回复 收起回复
wusf 发表于 2023-2-15 10:51 来自手机 | 显示全部楼层
ronalyi8 发表于 2023-2-14 15:02
只不过就是换个地方堵车。另外这里下穿隧道了,到时候三号线地铁怎么办?

操心太多。这种事规划部门连这个远见都没有,还要他们做甚
5# 2023-2-15 10:51 回复 收起回复
wusf 发表于 2023-2-15 10:52 来自手机 | 显示全部楼层
蓝皮鼠007 发表于 2023-2-15 09:04
涧西这边一修,压力都到洛邑古城那里了,到时车都堵到新街口了

不看规划,那一代应该是隧道
6# 2023-2-15 10:52 回复 收起回复
我是农村人 发表于 2023-2-16 10:28 | 显示全部楼层
规划不合理
7# 2023-2-16 10:28 回复 收起回复

发表回复

您需要登录后才可以回帖 登录 | 立即注册 微信登录

本版积分规则

回顶部 发新帖 找站务
投诉与建议快速响应
公众号
扫描二维码 关注公众号
登录更方便
移动端
微信扫一扫到手机
随时看帖,分享朋友圈